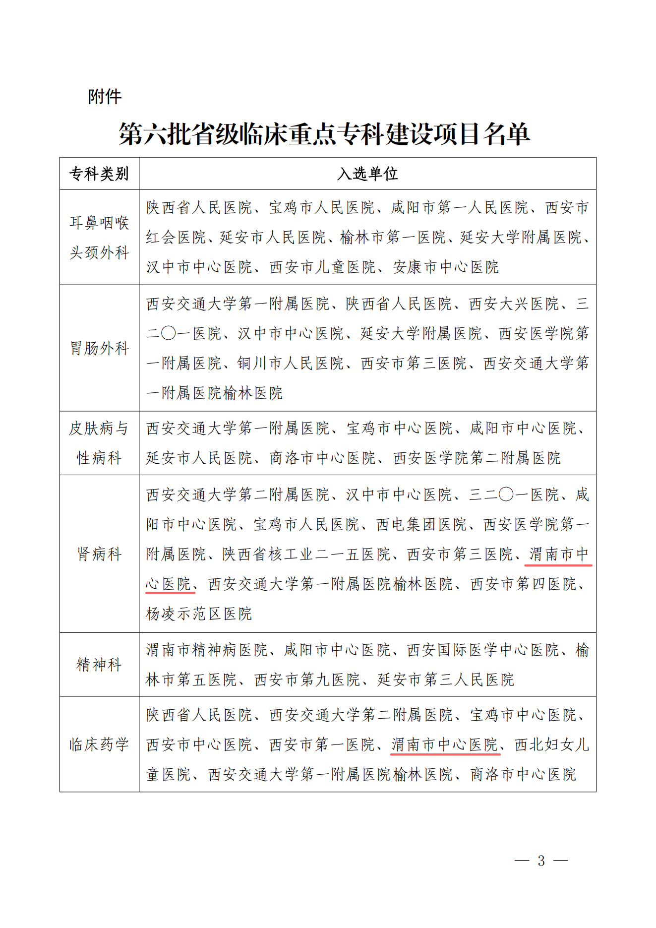
3月10日,陕西省卫生健康委员会公布第六批省级临床重点专科建设项目名单公布,MILAN.COM肾病科、临床药学专科双双入选,标志着医院在专科能力建设方面再上新台阶。


作为区域医疗中心建设的重要支撑,医院始终坚持“科技强院、人才兴院”发展战略,鼓励各专科开展新技术、新项目,推动科研技术创新,不断提升重点专科建设水平。多形式、多渠道打造人才梯队,筑牢专科人才堡垒,为医院高质量发展注入持续动力。同时,加大先进设备投入,全面推进医院专科建设,以专科发展带动诊疗能力和医疗水平的提升。
据悉,此次省级临床重点专科评审着重考察医疗质量、技术水平、科研能力等核心指标。医院负责人表示,将以此为契机,从区域群众看病就医实际出发,加大人才培养、基础建设力度,持续推进专科内涵建设,不断提升专科医疗技术和服务能力,切实发挥区域辐射带动作用。
该项目建设周期为3年,建设期满后,将对建设项目进行结题验收。