知网
大医
电子图书馆:
米兰(中国)
医院概况
医院简介
领导介绍
医院荣誉
院容院貌
传染病院
急救中心
医疗设备
行政部门
院徽 标志字体
院训
光荣榜
新闻中心
通知公告
下载专区
医院新闻
守护健康 渭医同行
三甲复审
老年友善医院
服务之窗
创建工作
90年院庆
就医指南
就诊流程
楼层分布
医保 城乡居民
健康体检
科室导航
临床科室
医技科室
重点学科
医疗动态
科室动态
医疗技术
护理园地
护理概况
护理文化
护理动态
优质护理服务专栏
科研教学
科教概况
科研公告
教学动态
国家级住院医师规范化培训
渭南市全科医师转岗培训基地
渭南市临床技能培训中心
国家药物临床试验机构
高等院校共建平台
中心实验室
医院图书馆
伦理委员会
电子院刊
党群工作
党建工作
党史学习教育
医德医风
我为群众办实事
渭医讲习所
行风建设
建院90周年
作风建设年活动
职工之家
医院文化
六院联创
智慧医院
质量医院
满意医院
平安医院
节约型医院
健康医院
健康课堂
电子院刊
当前位置:
米兰(中国)
→
电子院刊
→ 正文
电子院刊
当前位置:
米兰(中国)
>
电子院刊
> 正文
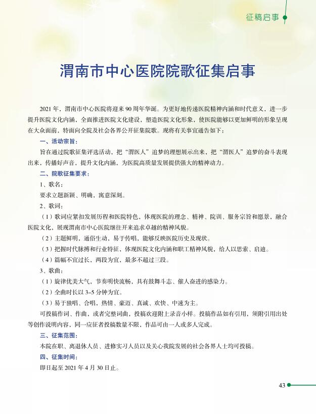
《医苑》第十期
发布日期:2021-03-24 作者: 来源: 点击:[]
预约挂号
联系我们
就医指南
微信号
乐鱼网页版登录入口
|
半岛web版登录入口
|
华体会体育(中国)HTH·官方网站
|
xkty·星空体育(中国)体育官方网站
|
乐动平台
|
乐动在线注册
|
世界杯竞猜网站
|
LEYU.COM
|
开云手机平台-
|